开元棋盘财神捕鱼官网版下载2023 15个广电媒体融合典型案例,助力广播电台融合创新

国家广播,电影和电视台宣布的典型案例的15个国家广播电视媒体,涵盖了省,市政和县级广播和电视系统,涉及新闻客户,广播,县 - 级别的合并媒体,省级媒体,省级媒体,省级媒体技术平台和其他媒体集成类似的状态本质这些十五个主要案例也已成为观察无线电和电视媒体集成的重要窗口。
媒体整合超过了五周年,需要测试媒体集成的效率。最近,国家广播,电影和电视政府宣布了国家广播和电视媒体整合飞行员单位,典型案例和增长项目收集选择结果的结果。电视媒体整合了14个增长项目。

广播和电视媒体的“触摸网”能力越来越强大
目前,主流媒体不断增强互联网思维,“触摸网”能力变得越来越强大。主流媒体积极拥抱互联网。它必然会具有媒体整合的“化学反应”。
党委员会秘书兼湖南广播电视总监卢·惠班(Lu Huanbin新媒体和旧媒体都打破了彼此的逻辑命运。在步骤 - 按步骤探索中,芒果电视是“马来西亚的诺亚方舟”,如今已经形成了相对独特的媒体融合芒果模型。
在国家广播和电视媒体下,“浏览新闻知道”的沟通和影响力一直在新的媒体产品中排名。上海广播和电视副总监Song Jiongming曾经说过:“简短的视频还活着,然后'看新闻知道';“看新闻知道'的生活,整合和开发都充满了。”
媒体治理能力首先是新主流媒体的所有建筑能力。芒果电视节目在一定程度上的成功转变是,经过五年的媒体整合,广播和电视媒体大大扩大了主流媒体的沟通能力和影响。
进步
从中央厨房到县级别的集成媒体的建设
在媒体集成的早期,“中央厨房”被内置在媒体整合的“标准”和“领导项目”中。 “封面”成为基本共识。
媒体集成是深层促进的过程。目前,中央和省级媒体整合媒体中心已经逐渐改善和实现了正常运作。大多数省份的整合媒体中心最初都取得了成果。
随着县级融资媒体建设的高潮,无论是中央媒体级别还是省级媒体级别,它都致力于创建一个更标准化的县级融化媒体平台,然后全面覆盖该县(地区) - 合并媒体中心建筑精华
长江云平台已经实现了背景开放,该平台能够快速复制和一个点击部署,并且具有强大的建筑。多种产品可以共享背景和长江云,以支持10,000级产品,并将用户连接到1亿个水平。同时,它包括中央厨房+云手稿库的功能,以涵盖全面的终端产品。作为由湖北省县 - 升级媒体中心建造的省级支持平台,由湖北广播电视台通过“ 1+n”模型创建的扬兹河云,它产生了,驱动,促进并促进增长和成长在各个地方的县级金融媒体中心。 “极大的效果”。
从广播和电视台和报纸的合并,建立Anji新闻集团,实施公共机构的企业管理,再到广播和电视等平台的深入集成,纸质媒体,“两个Micro”,即创建一个“ Central”中央厨房”,建立大数据中心,并从简单的平台中实现简单性,将平台的平台集成到系统的深度中,然后遵守“集成,创新和跳跃”的发展思想,Anji新闻集团积极地将传统媒体的转型和升级到集成媒体,以及传统广告行业到信息,文化和创意行业。
“蓝色媒体”的快速发展符合整合和交流的总体趋势。得益于加速县级媒体中心建设的强烈氛围,它还满足了省级广播,电视和基层广播电视的需求。 “该省应用程序的共同建设”不仅可以解决草根广播和电视的投资成本问题,还解决了诸如单一沟通渠道,缺乏新媒体技术以及在运营促销方面的困难等问题。通过专业精神,区域和垂直化快速整合资源开元棋官方正版下载,并进行大量和规模。
新格式,新产品和新机制不断出现
随着新技术在媒体领域的应用越来越广泛,新业务,新形式和新机制的媒体集成也已经出现,并且不断得出新的场景模型。
党委员会秘书兼湖南广播电视总监卢·汉宾(Lu Huanbin)曾经说过,“不创新而不是死亡的精神”是实现湖南广播和电视媒体的整合策略的秘密。将来,湖南广播和电视将继续推动Hunan卫星电视和芒果电视的内容创新作为其核心,并使用该国独特的“创新计划”机制来保证维持超过50%的新机制每年计划的费率和高质量的计划。头部含量的大小。
在全面考虑了Wuxi广播电视的全面考虑之后,该集团(台湾)选择了13个工作室作为“一百个房间和数千个智能联盟”的第一个发布项目。出版,公共福利活动,电子商务业务,权利保护,婚姻和爱情,父母,体育,音乐,美容和其他领域。
中国和广播人的数百人一直在促进MCN平台的相关工作。该公司的MCN在许多垂直领域都有布局,例如美容,情感,电影评论,知识和特殊效果。在2019年的半年报告中,该公司表示,它正在构建“千计划”,研发以及一系列新媒体帐户和内容的生产,并构建一个简短的视频矩阵。
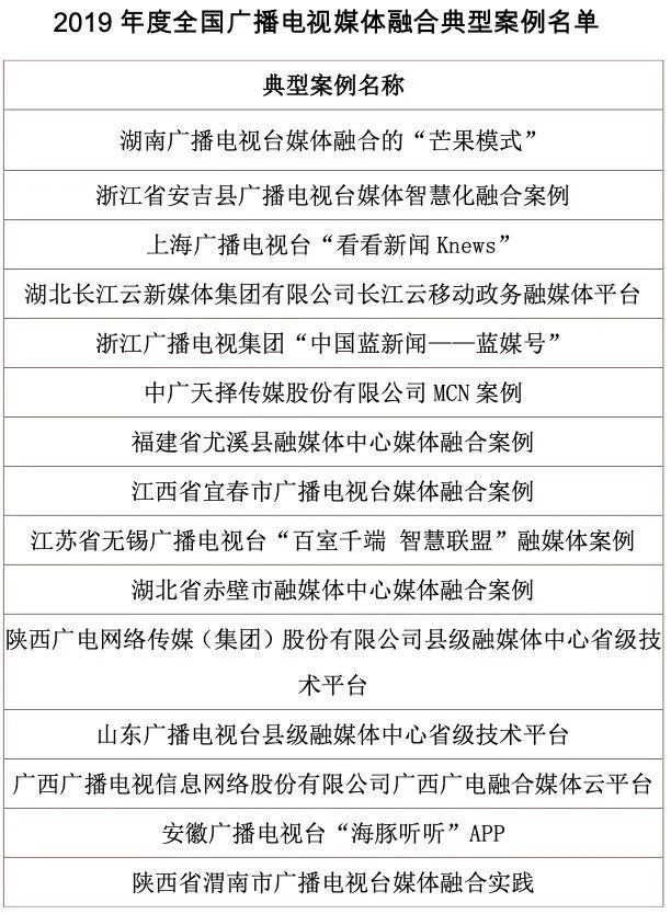
媒体在广播,电影和电视总部宣布的15个国家广播电视媒体上,专门整理了15个国家广播电视媒体的相关信息:
01
湖南广播电视:芒果模式
这是正确的时间,策略和游戏。 Mango Super Media打破了传统媒体的诅咒,以突破新媒体,并在步骤探索中创建了“诺亚的Ark Magnathan Mountain”,他是视频领域的第一家盈利视频公司。

芒果模型的三个主要特征:综合整合,深层整合和面向市场的操作。全面的整合是要专注于能源,集中资源并在台湾建立新媒体;在-Depth集成中,即两个平台采购,定制和播放Hunan Satellite TV的全线,内容融合中的Mango TV;实时屏幕,IPTV,OTT和平板电脑以及移动屏幕所有频道都合并并打开;湖南卫星电视,芒果电视“双重驱动器”以及平台融合中形成了完整的媒体开发模式;模型,真正实现传统媒体和新媒体的整合;在管理整合中开放指南管理,顶级设计,管理经验和人才培训,实施所有媒体人才的装备配置,并建立芒果全部-Media Ecology;它是使用互联网方法开元棋盘财神捕鱼官网版下载2023,面向市场的原则和资本化来构建互联网平台。
02
Anji广播电视:智能整合
Anji新闻集团的媒体集成和情报主要反映在四个方面:强调行业的业务,促进平台集成的集成;移动优先事项,促进为群众服务的智慧;以创新为导向的分享智慧。

党委员会秘书兼ANJI新闻集团主任Song Huanxin曾经说过,该平台还必须遵守“飞行”,持有用户并使用互联网用户思考来生产内容生产并改善群众的参与。为了扩大县的优势,我们必须讲述当地的故事,表达群众的声音并满足人们的需求。
03
上海广播电视:看新闻知道
2016年6月7日,上海广播电视台通过将原始电视新闻中心整合为上海东方媒体集团有限公司的独立子公司,并建立了新闻网络和上海电视台外语频道,并确定了该新闻网络。媒体中心。 Rong Media Center的内容首先涵盖了传统的电视媒体频道。同时,它被用来将新闻客户视为新媒体内容产品的主要发行平台,并为BEVTV Internet TV平台(OTT)提供新闻内容。

“看看新闻知道”,通过一个手动的自我制造的平台和“借用船向海上借用”,不断加深“完整屏幕覆盖范围”和“完整网络分布”的两个主要生态布局,重点是改进互联网公众舆论领域的简短视频领导。努力增强沟通的活力和有效性。
“看新闻知道”的简短视频产品不仅实现了大型和小屏幕的“完整屏幕覆盖”,而且还依靠“完整网络分布”的布局来不断扩大扩展的覆盖范围和界限。扩大与海外社交媒体的合作。
04
湖北广播电视:长江云
长河云平台是由湖北省党委员会和省政府和省级党委员会宣传部组织的省级移动政府媒体平台。 2016年2月29日,湖北省党委员会常务委员会决定建立扬特河云流动政府发射媒体,“涵盖整个省,完整的职能,互连和毫无疑问的行动”,基于Hubei Radio Radio Radio和电视。平台。在该国早些时候,有效整合了媒体资源,政府信息,技术应用,平台终端和管理方法等各种要素,以及共同通信的探索实践。

长江云平台已经实现了背景开放,该平台能够快速复制和一个点击部署,并且具有强大的建筑。多种产品可以共享背景和长江云,以支持10,000级产品,并将用户连接到1亿个水平。同时,它包括中央厨房+云手稿库的功能,以涵盖全面的终端产品。
05
Zhejiang广播电视:中国蓝新闻 - 蓝色媒体号
2018年4月19日,随着“中国蓝新闻”客户的新修订,整个省级广播电视媒体合作的新平台和主要位置“蓝色媒体”正式启动。

“中国蓝新闻•蓝色媒体”是智格广播电视集团的领导角色,帮助县级金融媒体中心的建设,加强了省,城市和县,以及省,城市,城市,城市,城市,城市,城市的三层联系和县。 “客户是由该省的广播和电视媒体联盟组成的。
06
长沙广播电视:中古,选择MCN
重点介绍垂直短视频字段的布局,中古,以“智gguangtian select mcn”的名义与整个网络短视频平台进行了 - 深度合作,以创建“千计划”,制定和制作一系列新媒体帐户和内容,构建一个简短的视频矩阵,主要业务模型包括“短视频开发和操作+头,腰部平台促销+电影和娱乐公告+商业客户合作”。
中国和广播人的数百人一直在促进MCN平台的相关工作。该公司的MCN在许多垂直领域都有布局,例如美容,情感,电影评论,知识和特殊效果。在2019年的半年报告中,该公司表示,它正在构建“千计划”,研发以及一系列新媒体帐户和内容的生产,并构建一个简短的视频矩阵。
07
福吉安的Yuxi县Rong Media Center
2018年9月21日,福建Yuxi县的Rong Media Center正式揭幕,标志着Youxi County Media的整合和发展的新阶段。
Youxi County Rong Media Center的最大特征是内容生产的整合。 Youxi County Rong Media Center已建立了一个多方平台,以推出一个积极的激励机制,以使每个人自愿注册,组织所有人进行系统的培训,并使用系统和机制来推广它。所有媒体记者的培训都促进了他们的才能并尽力而为。

Yixi County Rong Media Center非常重视人们的生计服务,网民互动,社会情绪和舆论。专注于建设“智能城市”,推出“智能聚会建设”,“智能政府事务”,“智能环境保护”,例如“智能Yixi”移动客户,以创建移动政府事务大厅;开放移动付款,医疗保健,农村收音机等。人们的生计服务。同时,打开“人民的生计”领域的“人民快递”部门,使群众能够发表讲话,并反映了城市建设过程的“休闲射击”部分。
08
广播电视,江西省Yichun City
宜春市广播电视台本着解放思想,转变作风,融合媒体,争创一流的宗旨,坚持“ 新闻立台、经济活台”,充分利用广播、电视、报纸、网站、微信公众号、多媒体,例如Douyin公共帐户,移动客户和其他多媒体,在内部宣传新的辉煌,急于超越外国宣传,公众舆论监督的倡议,平台建设的持续优化,成功实施工业运营,成功实施该品牌计划是党建设领导者的领导作用,重点,改革和创新取得了实际的成果,并已成为Charm Yichun的新“名片”,该公司已建立了Ganxi Media Yunrong Media Platform。

09
Wuxi广播电视:“一百个房间和数千个智能联盟”
Wuxi广播电视集团(台湾)积极地促进了新时代的媒体开发浪潮,坚定地掌握了手头上的Wuxi社区建设的计划,建立了“一百个房间和成千上万的智能联盟”项目,发起了兴趣。以及媒体人民的爱好,利用社会力量并与社会合作。 V,尤其是重要领域主流人的“智能Wuxi”客户,建立了一个跨境合作工作室,具有感兴趣的专业知识作为链接和项目行业作为该部门。该集团建立了一个创新的孵化基金,以通过支持政策和激励机制来培养新事物并开发新事物,从而为集团的沟通和影响力积累潜在的能量。

在全面考虑了Wuxi广播电视台之后,该集团(台湾)选择了13个工作室作为“一百个房间和数千个智能联盟”的第一个发布项目。出版,公共福利活动,电子商务业务,权利保护,婚姻和爱情,父母,体育,音乐,美容和其他领域。
10
Chibi City Rong Media Center
自2017年以来,Chibi City竭尽全力实施党中央委员会的战略部署,以促进媒体整合和开发的发展,全面促进媒体内容,渠道,平台和管理的深度整合,并创建新县级地区的主流媒体。

2018年7月23日,赤壁城的RONG媒体中心正式列出,以管理和运营Chibi TV,Chibi People的广播电台的管理和运营,如今,Chibi News,Chibi.com,Chibi Compairment,Chibi Gourdment Network,Chibi Mobile News,Chibi,Chibi客户,Chibi TV微信微信和8个媒体平台。
11
Shaanxi广播电视网络:县级媒体中心的省技术平台
依靠省,城市,县和县级合作以及媒体内容的内容的支持,依靠Shaanxi的Rong Media Center的“ Qinling Cloud”平台,它已经实现了初步的整合和该省媒体的媒体,技术和管理的互操作性。电视屏幕,计算机屏幕开元ky888棋牌官网版,手机屏幕和广播“三个屏幕和一个声音”称为“省级,城市和三级通信协作,三个屏幕声音的频率相同”。

广播和电视网络“ QIN Lingyun”集成了媒体平台,将继续嵌入政党和政府信息资源,公共服务资源和第三方社会资源,以创建“新闻+政府事务+服务”生态系统。同时,它还将使用公司现有的广播和电视屏幕,移动客户端小屏幕以及访问该省媒体广播资源的整合,以建立独立的可控沟通渠道,形成一个三维通信网络,该网络可以协作和补充, ,这极大地改善了主流媒体新闻传播。
12
山东广播电视:县级金融媒体中心的省级技术平台
在山东省党委员会显然负责山东广播电视台的山东县级媒体中心的省级平台之后,山东广播电视台和电视台为媒体整合改革实践经验,技术融合改革实践的优势,技术,技术性,技术性,技术,技术性,技术,技术,技术整合经验,技术平台和技术团队。在媒体平台的基础上,将进行山东省级商人媒体中心的省级技术平台的开发和升级。

通过整理省和城市和县的生产过程,省级技术平台内置在一个可以适应县级媒体集成的多种阶段系统中。融化媒体采矿和编辑的完整过程。为省,城市和县级别的共享建立一个全面的开放云平台,以实现统一的统一建设,统一的派遣,集成和联系,共同建设和共享以及共享运营。
13
广西广播电视:融合媒体云平台
“广西广播电视云”由广西人民广播电台,广西电视台和广西广播电视网络公司共同建造。该创新使用“媒体私有云+独家云+互联网公共云”模型,该模型基于创建可以涵盖广西地区和城市的服务。县级广播和电视媒体,其具有“新闻+政府+服务”功能的集成云平台。

在云平台上定居的城市和县广播和电视媒体可以实现其自己的生产和广播技术系统以及基于现有新媒体产品的云平台的互连。该国的第一个建筑模式有利于整合整个行业的资源并增强广播和电视媒体的整体竞争力。
14
Anhui广播电视:“ Dolphin listing”应用程序

“ Dolphin Leyal”应用程序是根据“ Daer Wen”应用程序生成的2.0版。它是由Anhui广播电视台和中国-Guangzhou New Media Research Institute共同创建的,该研究所融合了Anhui Province,City and County的高质量广播和电视的资源。视频功能主要是声音产品,突出了独创性和区域特征。它是一种移动客户产品,可以整合Anhui广播和新媒体的集成。
15
温南广播电视媒体融合
为了适应新媒体平台的分裂和实时通信特征,Weinan Radio和电视创建了“移动优先级”内容生产管理模式。

新闻中心于2018年在台湾建立。该中心使用媒体的预编辑方法协调和协调各种平台的内容生产和传播,例如广播,电视和新媒体。 Rong Media Center的建立通过管理机制的创新打破了媒体内部的资源障碍,建立了一个统一,可控制和透明的媒体生产管理平台,从而大大提高了传统媒体的内容生产效率和通信能力。
备注:有些材料来自公开演讲和网络。有关详细信息,请参阅实际情况
结尾
鲁ICP备18019460号-4
我要评论